【摘 要】电竞是一种新型数字文化产业业态。粤港澳大湾区的电竞及相关产业产值位居全国第一,产业发展特征鲜明:电竞呈现全产业链发展格局,从软件到硬件、从内容到赛事都具有国际竞争力;电竞及游戏企业数量多、规模大,具有较为明显的经济效益,但亟需增强社会效益;电竞俱乐部数量多,但依然有待打造国际顶级的电竞俱乐部以参与全球电竞赛事;各大城市电竞产业发展不平衡,深圳、广州、中国香港居于龙头,其他城市提供产业配套和电竞消费端,电竞产业总体发展速度、电竞消费频次处于快速上升趋势。粤港澳大湾区电竞发展指数在全球四大湾区、全国四大城市群中均位居第二位,根据电竞发展指数评估,粤港澳大湾区各大城市电竞分为四个梯队,深圳、广州、中国香港梯队在电竞游戏、电竞赛事、国际电竞俱乐部等产业链方面参与全国及全球竞争;佛山、中国澳门梯队主要打造特色化电竞赛事和电竞俱乐部;东莞、惠州、珠海梯队主要发展全民电竞、特色电竞产业园等;中山、江门、肇庆梯队主要发展电竞设备、电竞酒店等衍生及融合产业。未来粤港澳大湾区电竞产业发展必须充分重视电竞的文化价值、赋能价值和粤港澳文化融合价值,强化政策和网游优势,推动电竞赛事举办、电竞场馆建设和电竞出海。
【关键词】粤港澳大湾区;电竞产业链;电竞发展指数;产业数据;特色化电竞;电竞出海
本文原载《深圳大学学报(人文社会科学版)》2024年第3期。
一、问题提出和研究综述
电子游戏被称为第九艺术,是全球最受关注的文化现象之一,2023年全球游戏用户高达33.8亿[1],约占全球总人口的40%。由竞技类电子游戏发展而来的电子竞技,简称电竞,既是一种新兴体育项目,也是一种新型产业,当前全球电竞观众为5.74亿,其中核心电竞爱好者约为2.83亿,电竞核心产业链的产值超120亿元[2]。
中国电竞发展经历了4个阶段。第一是竞技游戏阶段,是20世纪80年代到20世纪末的街机、主机和客户端等游戏时期,这个阶段主要是娱己的个体行为;第二是电子竞技阶段,是21世纪初到2015年左右的竞技时期,这一时期创立了世界电子竞技大赛、英雄联盟全球总决赛等,这个阶段主要是娱他的、群体性的表演行为;第三是电竞产业阶段,是2016年以来综合了网络游戏、竞技表演、商业变现等要素的产业时期,这个阶段主要是盈利性的、产业化的市场行为;第四是电竞运动阶段,是2023年电竞成为亚运会正式比赛项目、奥委会举办电子竞技周之后的电竞运动时期,这个阶段主要是赛事化的体育行为。
我们也因此把2016年称为中国电竞产业的元年,自此之后文化和体育产业界及学术界开始研究电竞产业,发表了数百篇学术学位论文、研究报告等电竞产业研究成果,主要研究了电竞产业运营模式[3]、电竞产业的制度化与合法化[4]、电竞产业的“文化堕距”[5]、电竞与城市的关系[6]、电竞之都建设、电竞产业监管、电竞场馆设计等,但是均较少从电竞产业链、电竞企业数据、电竞营收数据、电竞指数等角度切入电竞产业研究。
国内外重点研究机构主要对电竞产业数据和指数进行了统计分析,统计范围和指数模型各具特色。国际知名的游戏市场研究公司Newzoo发布《全球电竞与游戏直播市场报告》(2021年、2022年),统计了职业竞技行业的相关收入,包括电竞俱乐部的虚拟商品收益、游戏发行商补贴、直播收入、赞助收入等。中国音像与数字出版协会电竞工委发布《中国电竞产业发展报告》(2022年、2023年),收入统计类别最初纳入了电竞游戏收入,后来缩减至电竞直播收入、赛事收入、俱乐部收入、其他收入等4个类别。腾讯电竞和企鹅有调等发布《全球电竞运动行业报告》(2023年),报告中设计了电竞产业区域发展指数的指标体系,设置了产业环境、政策环境、基建情况、人才环境、市场环境、城市集群等6个一级指标,下设23个二级指标,通过问卷调研、舆情数据、专家评分、行业数据等4个方面进行综合计算。上海交通大学文化创新与青年发展研究院发布《全球电竞之都评价报告》(2023年),其中设计了全球电竞之都的评价指标体系,设置了电竞产业生态、基础设施、电竞赛事、电竞俱乐部、社会影响力等5个一级指标,下设20个二级指标,根据电竞产业数据和发展情况进行赋分,以分值高低进行全球电竞之都排名。上述产业数据统计方法和指标体系设计有合理之处,但是其中缺乏对游戏产值、企业、电竞俱乐部、赛事、政策等具体数据的统计、对比和细致分析,本文尝试从产业链、具体产业数据统计等角度切入粤港澳大湾区电竞产业研究。
粤港澳大湾区是指广州、深圳、珠海、佛山、惠州、东莞、中山、江门、肇庆、中国香港特别行政区和澳门特别行政区(以下简称“香港”“澳门”)等粤港澳三地“9+2”城市群,当前常住人口8622万,经济总量超13万亿元,人均GDP超过15万元,达到初等发达国家水平。粤港澳大湾区充分发挥2个特别行政区、2个经济特区和1个自由贸易试验区的体制机制创新、科技创新、融合创新的优势,大力发展电子设备制造、互联网平台、在线文化娱乐等新型数字经济,其中游戏产业产值超2400亿元,约占全国总产值的80%{1}。在此背景下,我们有必要深入剖析电竞产业链,分析粤港澳大湾区电竞的产业及文化价值,统计和分析其电竞产业数据,设计电竞发展指数体系;对比全球四大湾区和全国各大城市群的电竞发展水平,研究粤港澳大湾区各个城市电竞的发展特色,在此基础上研判其未来发展趋势和产业方向,从而推动粤港澳大湾区电竞产业高质量发展。
二、电竞产业链及其环节分析
中国电竞产业链与全球电竞产业链基本相同,都分为上游、中游和下游3个链条[7],电竞的核心是赛事,电竞产业的核心产业链是电竞赛事及相关产业,上游产业链是电竞游戏产业,下游产业链包括电竞直播、电竞广告、电竞设备、电竞文创品等衍生产业,以及电竞酒店、电竞旅游、电竞教育等融合产业。我们认为,电竞产业链可以分为电竞游戏、电竞赛事、电竞衍生产业、电竞融合产业等4个环节,这是电竞作为一种数字文化新经济的综合呈现。
一是电竞游戏产业。电子竞技从网络电子游戏发展而来,又独立于传统网络电子游戏。现在所说的电子竞技同体育和竞技体育都有着明显的区别,而同游戏却有着难分难解的相似之处,具有游戏的本质属性[8]。但只有具有竞技特征的电子游戏才能发展成为电竞产业,甚至成为具有广泛影响的电竞体育项目。因此,我们通常将这种具有竞技特征的电子游戏称为电竞游戏。电竞游戏是电竞产业的上游产业链,可以根据游戏终端显示设备分为电视游戏、电脑游戏、手机游戏等类型;也可以根据游戏开发和运行方式,分为主机游戏、客户端游戏、移动游戏等类型。(1)主机游戏,目前全球主要有任天堂的NS、索尼的PS、微软的X-box等3大游戏主机设备,各大公司分别针对这些游戏主机设备开发了游戏内容。日本和美国占据了主机游戏的绝大部分市场份额,主机游戏在美国、日本、欧洲的售卖市场较大,全球主机游戏玩家数量超6亿、市场收入超3500亿元。但是中国主机游戏的普及度低,游戏玩家数量仅有2千万,游戏市场收入不足100亿元,主要以家庭亲子游戏需求为主,在专业级电竞产业领域发展滞后。(2)客户端游戏,主要是指用电脑来操作的游戏,其需要在个人电脑里安装游戏程序,形成游戏客户端,再通过互联网连接游戏公司的服务端,服务端主要提供游戏数据库等服务,客户端则是用户接受在线游戏服务、连接网络体验游戏的载体。美国、日本、韩国在客户端游戏开发领域具有较大优势,全球客户端游戏产业规模超3000亿元,中国客户端游戏市场收入超600亿元,但是具有全球影响力的客户端电竞游戏有8成以上来自美日韩,这表明中国客户端游戏的研发能力在迅速增强,但游戏影响力有待提升。(3)移动游戏,主要是指用手机、智慧屏等移动设备来操作的游戏,它是移动互联网普及以来发展最快的游戏类型。中国移动游戏与全球同步发展,国内市场收入和游戏出海收入均保持较高市场份额和增速,全球移动游戏收入超6000亿元,中国移动游戏收入超2000亿元,约占全球三分之一。由此可见,作为电竞的上游产业链,电竞游戏的产值高达万亿元级别,电竞核心产业链产值仅有百亿元级别,但是电竞核心产业链又是电竞游戏的最佳宣传推广方式。电竞游戏为电竞赛事提供内容,电竞赛事为电竞游戏做宣传推广,同时又独立成为一种新型产业。
二是电竞赛事产业。电竞赛事及相关产业是电竞的核心产业链,这个环节最重要的3个元素是人、场、赛。(1)人是指参与者和观看者,参与者主要有电竞职业运动员、电竞非职业选手、电竞赛事运营者等群体,其中职业运动员是电竞赛事的核心。观看者主要分为线下观众、线上观众,其中线上观众主要带来网络流量、互联网广告等产业效益,线下观众促进了场馆运营、演艺经济繁荣、文旅融合发展。(2)场是指电竞场馆,通常包括体育中心、会展中心、户外广场、大剧院、专业电竞馆等。电竞场馆融合了传统体育比赛、电视直播、演艺活动等形式,观众既能观看到运动员的现场参赛场景,也能在现场大型屏幕上看到电竞游戏直播,还能欣赏在比赛间隙举办的音乐会、见面会等演艺活动,是一种文化、娱乐和体育的融合场域。(3)赛是指电竞赛事,包括亚运会电竞赛、职业联赛、全民赛事等。1999年和2000年间,韩国分别创办了星际争霸职业联赛(OSL)、世界电子竞技大赛(WCG),开启了职业电竞赛事之路,其通过电视转播、网络播放、赛事奖金等方式实现了产业价值;2011年,英雄联盟举办首届全球总决赛,在赛事的社会影响力和产业价值方面取得了前所未有的成功,国内也催生了一批兼具社会效益和经济效益的重大电竞赛事。未来电竞将可能形成奥运会、亚运会、全运会、职业联赛和全民赛事等五大赛事体系。
三是电竞衍生产业。电竞衍生产业是指由电竞衍生出来的新产业形态,包括电竞直播、电竞广告、电竞设备、电竞文创品等产业形态。(1)电竞直播,是录制电竞线下赛事并在网络上进行直播的产业环节,主要包括电竞节目制作、电竞直播平台、电竞频道等。(2)电竞广告,是通过电竞来进行宣传推广的新型广告形式,既包括企业在电竞赛事及直播中投放广告等传统形式,也包括各大企业通过组建、收购、冠名等方式打造电竞俱乐部,原来的广告赞助商直接下场从事电竞运营,加强了电竞广告影响力。(3)电竞设备,是指专用于电竞的电脑、手机、鼠标、键盘、数据线等电子设备。(4)电竞文创品,是指依托电竞游戏、电竞俱乐部等开发的玩具、饰品、队服、鞋帽等文创品。
四是电竞融合产业。电竞融合产业是指电竞与传统产业形态融合之后形成的融合业态,包括电竞酒店、电竞教育、电竞+旅游、电竞+商业综合体等融合产业,还包括由电竞带来的创意设计、文化制造业等方面的产业新需求。(1)电竞酒店,通常是传统酒店新增电竞房间或新创立的专业电竞酒店品牌。这些酒店提供电竞装饰氛围、高性能电竞设备、高速网络、超大屏幕或投影、多人同时线下参赛等条件,其既承担了传统网吧包间的文化娱乐和社交功能,也带来了电竞房间设计和装修、电竞设备采购等衍生产业价值。(2)电竞教育,主要分为学历教育和职业教育。学历教育是指2016年教育部批准设立的电子竞技运动和管理专业,主要培养电竞运营师、电竞教练和裁判、电竞主持和主播等。职业教育主要由各类社会教育培训机构、职业电竞俱乐部等承担,如电竞青训队、电竞康复理疗培训班等。(3)电竞+旅游,是一种新型文旅融合模式。电竞作为当前最吸引年轻人的一种文化生活方式,其娱乐性、互动性、社交性天然具备与旅游融合的优势:既可以通过影响力较大的职业电竞赛事为旅游作宣传推广,也能通过电竞游戏展、电竞主题公园或景区、全民电竞赛、电竞嘉年华等方式吸引电竞爱好者参与深度旅游。(4)电竞+商业综合体,是电竞赋能商业的重要方式。目前有两种融合模式,一是传统商场或商业综合体引进电竞赛事及相关活动,以此吸引人流量,从而扩大商业区的购物、餐饮等消费量,这种模式的电竞只是一种营销手段,商业才是目的;二是打造新型的电竞商业综合体,这些新型电竞商业综合体的出发点和目的都是电竞,商业只是附加的变现方式。
三、粤港澳大湾区电竞发展现状及其研究价值
粤港澳大湾区电竞及相关产业产值位居全国第一,在电竞游戏类中,大型企业超5000家、上市公司超50家,电竞游戏类产值超2000亿元,其中出口收入超300亿元,汇聚了一批全国知名的电竞俱乐部,举办了全国和全球顶级电竞赛事,游戏手柄、电竞手机、电竞专用鼠标和键盘等电竞设备的营收占全国总产值的一半以上,电竞的产业价值得到充分展现,其文化价值也得到强化。
粤港澳大湾区的电竞发展推动了广东、香港和澳门三地青年的文化交流,通过电竞游戏、电竞赛事的方式,粤港澳大湾区加强了与世界各国的文化交流,尤其是与亚洲国家之间的文化交流更加频繁且深入,极大地提升了粤港澳大湾区传统文化和现代城市文化在日本、韩国、新加坡、泰国、越南等国家的传播力和影响力。电竞的产业及文化价值具体表现在以下4个方面。
(一)电竞有助于粤港澳青年文化认同与交流
电竞发展有助于粤港澳青年的文化认同与交流。具体表现在:(1)对电竞游戏内容的文化认同。中国港澳青年在电竞游戏中能加强对中国历史、传统文化和现代文化的认知,从而达到认同中华文化的效果。目前国内研发的主流电竞游戏通过中国历史及人物、中国传统故事及角色、中国现代城市场景等内容,使港澳青年在游戏过程中接受文化熏陶,加强了对中华文化的认知和认同感。(2)电竞体育的文化交流。粤港澳青年在电竞体育赛事及各种电竞活动中加强了文化交流。目前粤港澳大湾区举办了各种电竞赛事、电竞及游戏论坛、电竞设备展会、电竞教育培训等活动,参与这些活动的电竞选手、电竞运营者、电竞游戏开发工程师、电竞设备研发人员等各类青年群体,通过电竞体育及相关活动加强了在体育、科技、营商等多方面的文化交流。
(二)电竞有助于粤港澳电竞文化和旅游融合
电竞是“以文塑旅、以旅彰文”的文旅融合新模式,电竞为旅游提供内容,旅游又推动了电竞文化传播。具体表现在:(1)电竞文化内容注入主题乐园或旅游景区。粤港澳大湾区有20多个海洋、民俗、演艺、游乐、动物等主题公园,还有500余个3A级以上旅游景区,目前已有部分主题乐园和旅游景区主动注入电竞文化内容,电竞文化发挥出了丰富旅游主题、扩大人流量的积极作用。(2)打造电竞文旅商业综合体。粤港澳大湾区各大城市都在通过新建、改造和功能融合的方式打造以电竞为主题的文旅商业综合体,如香港在各大商场开设电竞馆,广州规划建设国际电竞中心,深圳规划建设电竞主题文化园,佛山将公共文体设施打造成电竞馆和文化消费中心。(3)创新电竞酒店融合模式。粤港澳大湾区电竞酒店主要有3种方式,一是将传统连锁酒店改造成电竞酒店;二是创立新型专业电竞酒店品牌;三是游戏电竞企业授权打造电竞酒店。目前粤港澳大湾区电竞酒店总数超1200家,总客房量约24000间,平均客房量约20间,按照电竞酒店年均入住率60%来计算,每年接待爱好电竞的客人超过500万人次,形成了一种文旅融合的新兴市场。
(三)电竞助力粤港澳文化传播
电竞发展有利于粤港澳文化传播,具体表现为:(1)粤港澳传统文化的传承和传播。粤港澳大湾区是电竞游戏研发高地,研发者在游戏中融入粤语、粤剧、醒狮、早茶等传统文化元素,并把电竞赛事、电竞嘉年华等活动与粤派骑楼、客家围屋、维港夜景、大三巴牌坊等地标结合起来,把文化元素和文化地标融入电竞游戏和电竞活动之中,推动传统文化的传承和传播。(2)粤港澳城市文化形象传播。粤港澳各大城市积极研发电竞游戏、举办电竞赛事、冠名电竞俱乐部,这有利于在全国乃至全球塑造其年轻、活力、潮流、科技、时尚、创新等城市文化形象,并通过电竞的方式传播其城市文化形象。粤港澳电竞游戏开拓海外市场,通过游戏内容把粤港澳文化传播到全球各地,让全球电竞游戏爱好者认识粤港澳文化标识,逐步认同粤港澳文化理念。
(四)电竞助力粤港澳游戏出海
游戏出海是响应中华文化走出去、促进文化交流与文明互鉴的重要举措,粤港澳游戏产业产值位居全国第一,电竞是加快游戏出海速度的重要方式。(1)电竞提升了粤港澳游戏产品的全球知名度。粤港澳大湾区通过在国内外举办大型的电竞赛事,邀请顶级选手参与,吸引全球观众,让游戏产品在全球范围内受到关注,从而提升游戏的品牌影响力。通过电竞反馈游戏需求,粤港澳大湾区可制定全球化营销战略,针对不同地区和文化的玩家进行定制化推广,了解当地市场需求,提升电竞游戏在不同地区的知名度。(2)电竞触达了粤港澳游戏产品的海外潜在用户。粤港澳大湾区可通过举办国际性的电竞比赛和锦标赛,吸引全球的观众和玩家,让更多人了解游戏产品;在知名的社交媒体平台上建立国际化的官方账号,发布多语种内容,分享比赛直播、玩家故事和游戏资讯,吸引全球用户关注;与海外游戏开发者、电竞组织、赞助商等建立合作关系,推动国际合作与交流,促进产业链的拓展和资源共享。
四、粤港澳大湾区电竞产业链数据及发展特色
全球电竞产业已经从1998年开始的第一轮产业周期进入到第二轮产业浪潮,电竞产业中心也从韩国转移到了中国[9],2003年至2016年,中国电竞产业也经历了“双核-单核”的模式演变{2}。粤港澳大湾区电竞产业被认为是全国电竞产业的“单核”,这与全国经济重心的变化趋势基本相适应。其电竞游戏、电竞直播、电竞设备等产业环节的发展居全国首位,但是在电竞俱乐部、电竞赛事、电竞场馆等方面存在不足,未来还有较大提升空间。
(一)粤港澳大湾区与全国电竞企业数据分析
根据工商注册信息2023年12月的最新数据统计,全国电竞企业总数为110648家,广东省电竞企业数量为5459家,占全国电竞企业总数的比例约为5%,位居全国第九,其他电竞企业数较多的省份主要是海南14896家、安徽10878家、江苏8317家、上海7452家、湖北7389家、河南6942家、陕西6288家、重庆5802家、湖南4221家。此外,在部分沿海经济发达省份,福建有2200家、山东有1391家、浙江有686家。由此可见,粤港澳大湾区的电竞企业数量并不占优,但是规模以上企业、上市公司数量优势明显,电竞产业发展潜力巨大。全国中大型游戏企业总数有25674家,其中广东省有7799家,占全国比例为30%;广东省游戏类上市公司有50家,位居全国第一。在长三角地区,电竞企业数量位居全国城市群首位,电竞产业发展基础较好;在中西部地区,各省份的电竞企业分布较为均衡,电竞需求得到基本满足;在京津冀地区,电竞企业总数相对较少,聚集了部分龙头企业,在全国具有一定影响力。
(二)粤港澳大湾区城市电竞企业数据分析
根据工商注册信息2023年12月的最新数据统计,粤港澳大湾区电竞企业总数为5434家,各个城市电竞企业数分别为:深圳4309家、广州381家、佛山143家、东莞135家、珠海121家、香港约120家、惠州84家、肇庆49家、中山39家、澳门约30家、江门23家。广东省除粤港澳大湾区以外的12个城市的电竞企业总数为175家,占比仅为3%。此外,粤港澳大湾区中大型电竞企业不足300家,其中广东省有260家,占全国的比例为11%,包括深圳232家、广州6家、东莞6家、珠海5家、肇庆5家、佛山4家、江门1家,另有香港5家、澳门2家。由此可见,深圳在电竞企业的总数和规模上都是处于绝对优势地位,这说明深圳对于新兴产业的投资意愿强烈;广州的电竞企业总数较高,但是中大型电竞企业数量较少;佛山、东莞、珠海、香港处于同一层级,电竞企业的数量和规模都有待提升。
(三)粤港澳大湾区电竞游戏企业数据分析
根据工商注册信息2023年12月的最新数据统计,全国电竞游戏企业总数超77万家,广东省有16.3万家。以中大型电竞游戏企业为标准来统计,全国总计有25674家,广东省有7799家,占全国的比例为30%,包括深圳3718家、广州2824家、珠海265家、东莞255家、惠州148家、中山96家、佛山95家、江门41家、肇庆26家,另有香港约50家、澳门约20家。由此可见,深圳、广州是广东省中大型电竞游戏企业聚集度最高的区域,在全国也处于优势地位;珠海、东莞、惠州具有一定的电竞游戏的研发和运营能力;香港和澳门的电竞游戏研发和运营能力相对较弱。此外,从规模以上电竞游戏企业数量来看,全国纳入统计的规模以上电竞游戏企业有6484家,其中广东省有1751家,占全国的比例为27%,包括广州963家、深圳507家、东莞90家、珠海34家、惠州29家、佛山26家、中山23家、江门8家、肇庆2家。按照同等标准,另有香港30家、澳门10家。由此可见,广州规上电竞游戏企业数量占粤港澳大湾区数量的一半以上,实际在线运营的中大型电竞游戏企业数量众多;深圳规上电竞游戏企业数量占比近三分之一,总数少于广州,但是深圳有一家全球顶级电竞游戏企业,因此其影响力依然强于广州;东莞、珠海、香港等城市规上电竞游戏企业不足百家,具有一定产业基础,但是难以进入全国乃至全球竞争。
(四)粤港澳大湾区电竞俱乐部数据分析
根据工商注册信息2023年12月的最新数据统计,全国电竞俱乐部有5629家,其中广东省有164家,占全国的比例不足3%,包括深圳122家、广州18家、东莞5家、佛山4家、珠海2家、惠州2家、中山2家,江门和肇庆都没有,香港约10家、澳门约5家。由此可见,深圳电竞俱乐部数量占粤港澳大湾区的比例超七成,然而多数都是非职业电竞俱乐部。但DYG、STE、4AM、狼队等著名职业电竞俱乐部近年来落户深圳,取得了优异的成绩;广州、佛山、东莞的电竞俱乐部总数较少,但广州TTG、佛山DRG、东莞WZ等职业电竞俱乐部的影响力较大;香港和澳门的电竞俱乐部总数较少,由于电竞职业赛事和参加亚运会的需求,未来其需要加强与湾区城市合作培养职业电竞选手。
相比较全球其他湾区、全国其他城市群,粤港澳大湾区电竞产业的特色主要体现在:电竞呈现全产业链发展格局,从软件到硬件、从内容到赛事都具有国际竞争力;电竞及游戏企业数量多、规模大,具有较为明显的经济效益,但亟需增强社会效益;电竞俱乐部数量多,但依然有待打造国际顶级的电竞俱乐部以参与全球电竞赛事;各大城市的电竞产业发展不平衡,以深圳、广州、香港为龙头,其他城市提供产业配套和电竞消费端,电竞产业总体发展速度、电竞消费频次处于快速上升趋势,未来产业发展空间依然巨大。
五、粤港澳大湾区电竞发展指数
为了直观呈现粤港澳大湾区电竞发展情况,我们通过制定电竞发展指标体系和赋分的方式计算电竞发展指数,并将粤港澳大湾区与全球其他三大湾区、国内重点城市群,以及粤港澳大湾区的各大城市之间的电竞发展进行对比,通过指数和对比的方式呈现出粤港澳大湾区电竞产业发展中各个环节的优势和不足。
(一)电竞发展指标体系
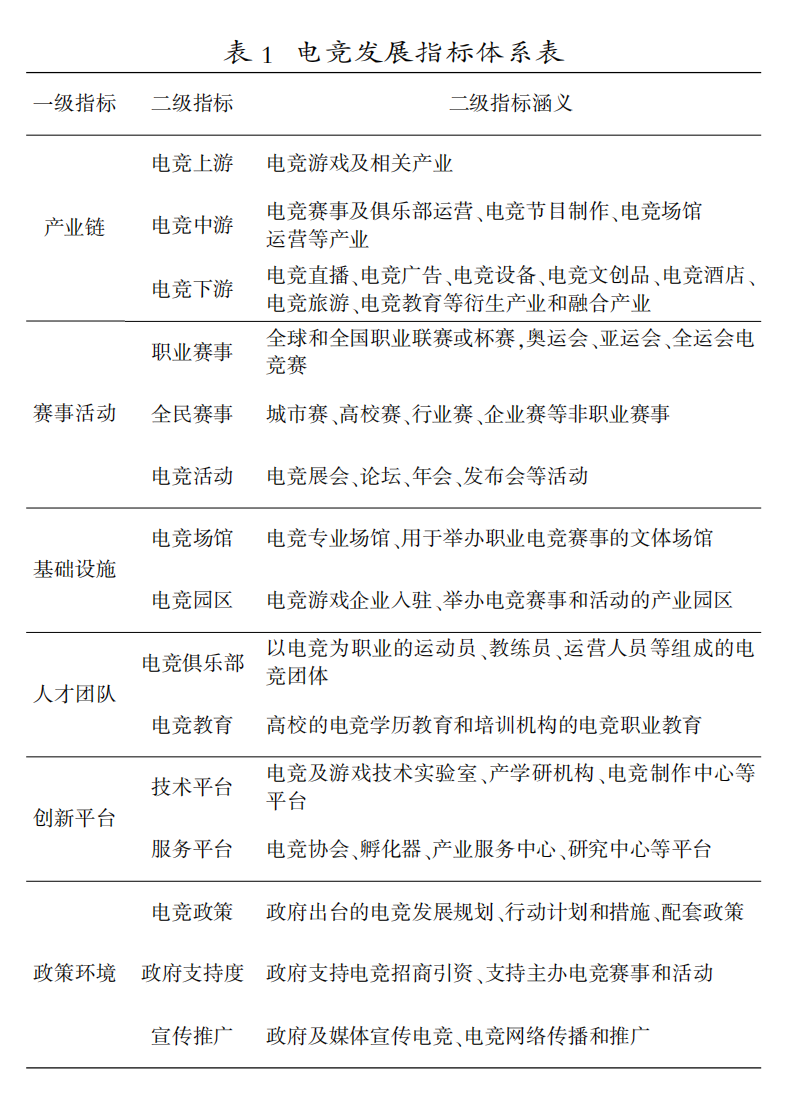
在综合参考现有电竞产业链、电竞发展指标等的基础上,我们按照“三螺旋理论”的框架拟定了电竞发展指标体系,包括一级指标6个、二级指标15个。具体指标体系及涵义参见如下(详见表1)。

按照“三螺旋理论”的产业、大学、政府三者相互作用、交叉影响并螺旋上升的原理,通过选取产业环节的产业链、赛事、俱乐部等核心要素,选取大学在人才培养、创新平台等方面的要素,以及政府在政策环境、基础设施等方面的要素,我们拟定一级指标。然后,我们又把每个一级指标划分为多个二级指标,并按照二级指标的重要程度设置了50分至100分的标准分,然后根据区域或城市的电竞发展现状,由电竞产业专家进行赋分,最后获得电竞发展指数,根据指数来判断区域或城市的电竞发展水平。
(二)粤港澳大湾区与全球其他三大湾区的电竞发展指数
根据2023年度粤港澳大湾区、东京湾区、纽约湾区、旧金山湾区等全球四大湾区在每个二级指标领域的发展情况,我们邀请了10位电竞产业专家给每个湾区的二级指标进行赋分,取每个二级指标的平均分,然后计算出各个湾区的二级指标的总分,并对其进行排序,由此制作出全球四大湾区电竞发展指数对比表(详见表2)。

由此可见,粤港澳大湾区电竞产业发展在四大湾区中排名第二,略低于东京湾区。东京湾区的游戏产业位于四大湾区首位,在主机游戏的电竞赛事方面处于全球前列,其职业电竞俱乐部的发展起步早,全民电竞氛围浓;旧金山湾区、纽约湾区的电竞产业与游戏产业产生了联动效应,成为宣传推广游戏和发展青年文化的重要阵地。相比较其他三大湾区,粤港澳大湾区电竞游戏发展快,产业效益好,未来需要加强研发新型游戏、举办国际赛事、创建国际俱乐部。
(三)粤港澳大湾区与国内三大城市群的电竞发展指数
根据2023年度粤港澳大湾区、长三角城市群、京津冀城市群、中西部城市群等全国四大片区城市群在每个二级指标领域的发展情况,我们邀请了10位电竞产业专家给每个城市群的二级指标进行赋分,取每个二级指标的平均分,然后计算出各个城市群的二级指标的总分,并对其进行排序,由此制作出全国四大城市群电竞发展指数对比表(见表3)。

由上表可见,粤港澳大湾区的电竞产业发展在国内四大城市群中位列第二,略低于长三角城市群。长三角城市群在电竞俱乐部、电竞赛事方面处于全国前列,各大城市的电竞政策支持力度大,电竞产业规模效应明显;京津冀城市群由北京带动,聚集了国内重点电竞俱乐部,“电竞北京”品牌吸引力较大,夯实了京津冀城市群电竞产业的基础;中西部城市群则是散点式发展,主要聚集在成都、西安、武汉、重庆、昆明等城市,各大城市陆续推出电竞政策、冠名电竞俱乐部、举办知名电竞赛事。相比较其他三大城市群,粤港澳大湾区电竞游戏产值高、用户多,有利于加强中国港澳与广深等重点城市的电竞融合,推动大型电竞场馆建设和各大城市电竞政策的出台,促进电竞产业高质量发展。
(四)粤港澳大湾区城市电竞发展指数
根据2023年度粤港澳大湾区11个城市在每个二级指标领域的发展情况,我们邀请了10位电竞产业专家给每个城市的二级指标进行赋分,取每个二级指标的平均分,然后计算出各个城市的二级指标的总分,并对其进行排序,由此制作出粤港澳大湾区城市电竞发展指数对比表(详见表4)。
在赋分和计算指数的过程中,我们发现电竞协会发挥了重要作用,目前粤港澳大湾区有香港、澳门、广州、深圳等城市电竞协会,还有广州天河区、深圳南山区、佛山南海区等区级电竞协会,汇聚了很多电竞产业专家,承担了电竞赛事活动组织、电竞教育和公共服务、电竞宣传推广等功能。

由上表可见,深圳、广州、香港处于第一梯队,在全球电竞领域中具有国际影响力和产业竞争力。其中深圳提出打造国际电竞之都、广州提出打造世界电竞名城。佛山、澳门处于第二梯队,在电竞赛事、电竞俱乐部等方面具有较好的基础;东莞、惠州、珠海处于第三梯队,在电竞游戏、电竞设备等方面具有一定的基础;中山、江门、肇庆处于第四梯队,仅在电竞衍生产业领域有所发展。通过对上述电竞发展指数的对比和分析,我们对粤港澳大湾区各大城市电竞发展做出判断并建议如下:(1)深圳、广州发展电竞游戏、电竞俱乐部、职业电竞赛事、电竞场馆、电竞园区等产业,参与全球电竞产业竞争,增强中国电竞文化的国际影响力;香港发展行政区电竞代表队、国际电竞赛事等项目。(2)佛山、澳门在电竞赛事、电竞俱乐部等方面具有较好的基础,在电竞游戏、技术平台等方面偏弱。(3)东莞、惠州、珠海在电竞游戏、电竞设备等方面具有一定的基础,而在电竞赛事、电竞俱乐部等方面偏弱。因此,东莞可发展电竞俱乐部、职业电竞赛事、电竞设备等产业;惠州发展电竞园区、全民电竞赛事等产业;珠海发展电竞游戏、全民电竞赛事等产业。(4)中山、江门、肇庆仅在电竞衍生产业领域有所发展。因此,中山可发展电竞设备、电竞酒店等衍生产业;江门、肇庆发展全民电竞赛事等产业。
六、粤港澳大湾区电竞产业发展趋势研判
从上文粤港澳大湾区电竞产业链的总体分布来看,电竞游戏、电竞直播等电竞数字内容产业高度集中于深圳、广州两个城市;电竞俱乐部、电竞赛事等主要聚集在深圳、广州、香港、澳门、佛山等城市;其他城市缺乏电竞核心产业,只有电竞酒店、电竞设备、电竞旅游等电竞衍生产业。
从重点城市来看,深圳市及各区的电竞政策发布后,深圳聚集了顶级职业电竞俱乐部,举办了电竞赛事和峰会活动,建设了电竞制作中心,创建了电竞产业园区。未来深圳电竞产业的发展方向是:建设一批专业电竞场馆,举办一批国际顶级电竞赛事,建设一批电竞集训基地,建设一批电竞文旅商综合体。香港和澳门电竞产业的发展应该充分挖掘港澳电竞的独特价值,研发基于Web3.0、NFT等新技术的新型电竞游戏,推动基于电竞方面的文化交流与融合,组织港澳地区的电竞代表队参加亚运会等国际赛事,举办国际电竞及设备展会,发展电竞文化旅游业。港澳地区电竞产业的未来方向是构建一套新型电竞游戏金融服务体系,打造一支征战全球的电竞代表队,建设一个电竞游戏出海的数字港口,创新发展一种面向全球的国际电竞赛事。
从重点城区来看,深圳市南山区和广州市天河区是粤港澳大湾区电竞产业最强的城区,这两个城区分别把目标定为“粤港澳大湾区电竞产业中心”“粤港澳大湾区世界级电竞中心”,并且两区都发布了电竞产业专项政策、举办了重点电竞赛事、吸引了顶级职业俱乐部落户。未来粤港澳大湾区的重点城区将成为电竞产业发展的重要推动力,并将可能进一步推动所在城市制定电竞产业发展的顶层规划、实施方案和配套政策,从而推动湾区及各大城市电竞产业的高质量发展。
在分析粤港澳大湾区电竞产业数据和发展指数的基础上,我们认为要充分重视电竞的文化价值、赋能价值和粤港澳文化融合价值,强化政策、网游两个优势,推动粤港澳大湾区的电竞赛事举办、电竞场馆建设和电竞出海,这也是未来粤港澳大湾区电竞产业发展的趋势,具体表现在以下8个方面:(1)挖掘文化价值。具体表现为:创新电竞文化内容和形式,加强粤港澳青年的文化认同和文化交流,推进粤港澳地区传统文化的传承和传播,塑造湾区城市的文化形象,展示中华现代文明的新成果,促进国际电竞文化传播。(2)挖掘赋能价值。粤港澳大湾区的电竞游戏、电竞设备、电竞酒店等上下游产业链产值超两千亿元,电竞还将赋能商业、旅游业、制造业等其他产业,关涉的产业链总产值超一万亿元。(3)重视粤港澳大湾区的文化融合价值。香港和澳门是粤港澳大湾区电竞发展的新引擎,我们应挖掘港澳电竞文化和产业价值,促使粤港澳大湾区在电竞文化交流与融合、新型电竞游戏研发、国际电竞赛事、电竞游戏出海、电竞娱乐业等方面引领全国。(4)强化政策优势。深圳、广州、佛山等湾区城市初步构建电竞政策体系,并取得了优异的市场反馈。电竞政策是促进粤港澳大湾区电竞产业高质量发展的核心驱动力。湾区其他城市的电竞政策体系亟待构建。(5)强化网游优势。粤港澳大湾区的游戏研发、游戏出海位居全国前列,我们应发挥网游优势支持电竞发展,通过电竞宣传游戏、游戏反哺电竞,从而构建粤港澳大湾区游戏与电竞相互促进的生态体系。(6)推动电竞赛事的举办。粤港澳大湾区未来将率先构建奥运会、亚运会、全运会、职业赛、全民赛等5大赛事体系,重点打造中国香港队、中国澳门队、广东省队、城市冠名职业队;并建议2025年第十五届全国运动会设立电竞赛事。(7)推动电竞场馆建设。粤港澳大湾区在香港、澳门、广州、深圳等城市布局建设国际电竞中心,在湾区其他城市建设专业电竞馆,在大湾区规划建设一批电竞产业园、电竞文旅商综合体。(8)推动电竞出海。粤港澳大湾区与“一带一路”沿线国家和地区联合发展电竞,在游戏制作、游戏发行、电竞赛事、国际俱乐部等领域全方位推进电竞出海,通过电竞推动游戏出海和文化走出去。
注:
① 广东省游戏产业协会《2023年广东游戏产业数据报告》,下文涉及广东省游戏产值的数据,均来自此报告。
② 马宏智,钟业喜,张艺迪.中国电子竞技产业地理集聚特征及影响因素[J].地理科学,2021,41(6):989-997.文章认为2003年之后,中国电竞产业主要分布于京津冀、长江三角洲、珠江三角洲等三大板块,其中一级集聚中心为北京和广东,二级集聚中心为上海,呈现“2+1”的双核集聚模式。2016年以来,北京的集聚程度下降,粤港澳大湾区成为全国唯一的电子竞技集聚中心,总体呈现“单核”的集聚模式。
【参考文献】
[1] Newzoo.2023全球游戏市场报告[EB/OL].https://newzoo.com/resources/blog/video-games-in-2023-the-year-in-numbers,2024-01-10.
[2] 腾讯电竞,企鹅有调等.2023全球电竞运动行业发展报告[R].深圳:2023全球电竞运动领袖峰会暨腾讯电竞年度发布会,2023-07-14.
[3] 李健等.后疫情时代我国电竞运动产业发展趋势与推进思路[J].浙江体育科学,2021,(6):63-69.
[4] 白瑾,李颀.我国电竞产业的制度化与合法化研究[J].延安大学学报,2021,(1):81-86.
[5] 李大伟,鞠增平.我国电竞产业发展中的“文化堕距”问题探讨[J].中州大学学报,2019,(4):33-39.
[6] 马中红,吴宇轩.数字产业潮流中的城市电竞化与电竞城市化[J].群言,2021,(10):34-37.
[7] 胡鹏林.中国电竞产业的数据、产业链与发展路径[J].人文天下,2022,(3):41-47.
[8] 杨芳.电子竞技应回归游戏的本质[J].山东体育学院学报,2005,(1):35-37.
[9] 杨越.新时代电子竞技和电子竞技产业研究[J].体育科学,2018,38(4):8-21.